安康日報社參評“2023年度安康新聞獎”作品公示
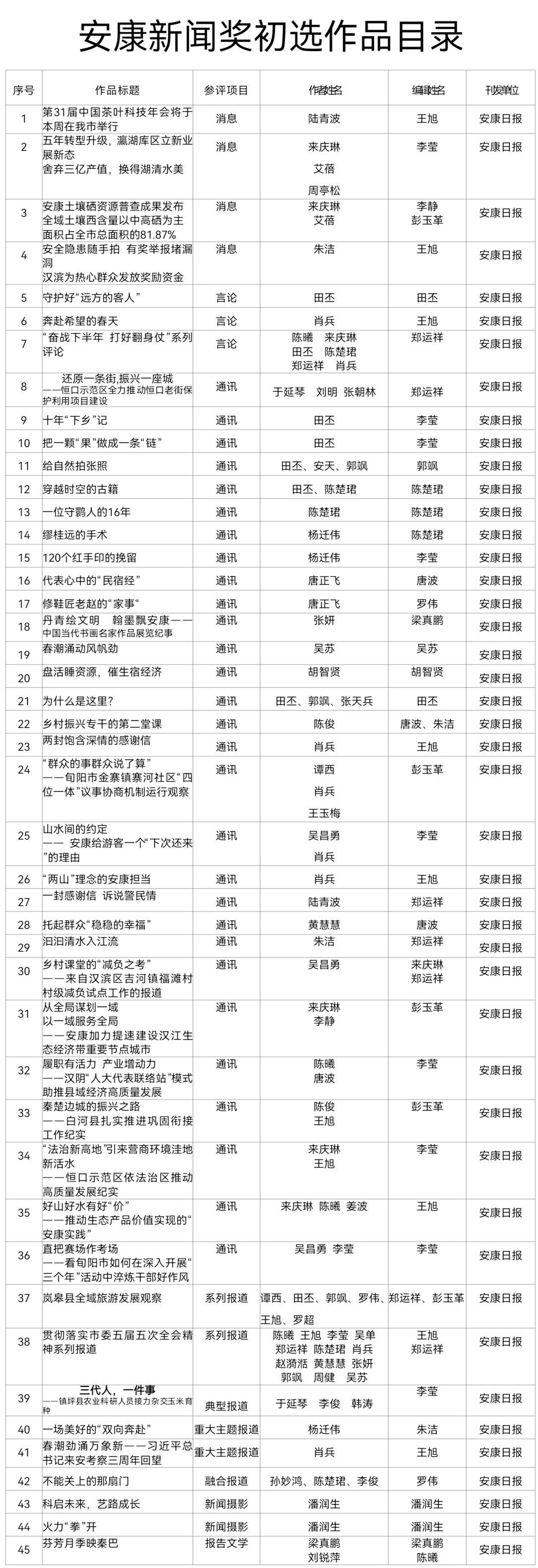
經(jīng)過3月20日編委會推薦、社黨委研究決定,擬推薦以下45件新聞作品參評2023年度“安康新聞獎”。公示時間從2024年3月21日至2024年3月27日,公示期5個工作日。如有不同意見,請向安康日報社機關紀委、新聞管理部反映。
電話:3268520
安康日報社
2024年3月20日

責編:殷 婷
經(jīng)過3月20日編委會推薦、社黨委研究決定,擬推薦以下45件新聞作品參評2023年度“安康新聞獎”。公示時間從2024年3月21日至2024年3月27日,公示期5個工作日。如有不同意見,請向安康日報社機關紀委、新聞管理部反映。
電話:3268520
安康日報社
2024年3月20日
